
使用 Grafana 轻松监控 Snowflake
使用 Grafana Cloud 的即用型监控解决方案,轻松监控基于云的数据仓库平台 Snowflake。Grafana Cloud 永久免费套餐包含 3 个用户和最多 1 万个指标序列,可满足您的监控需求。
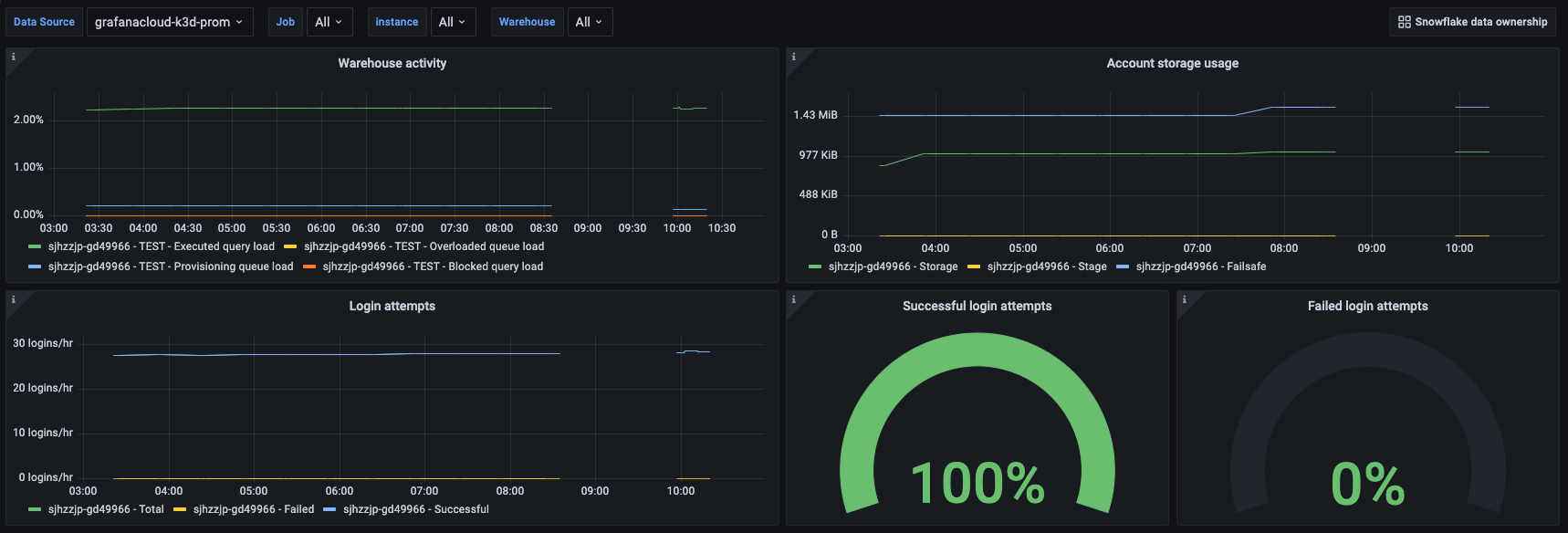
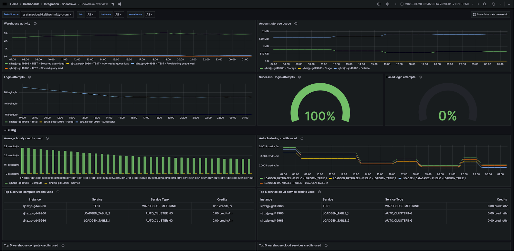
Snowflake 概览仪表盘 (1/3)。
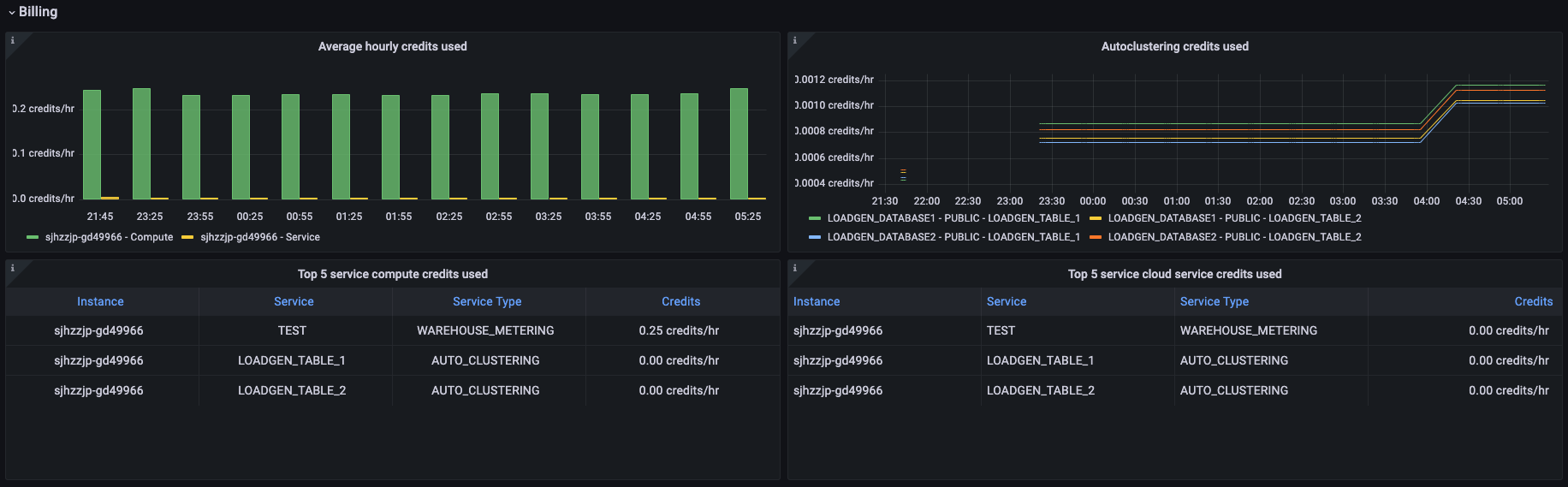
Snowflake 概览仪表盘 (2/3)。
Snowflake 概览仪表盘 (3/3)。
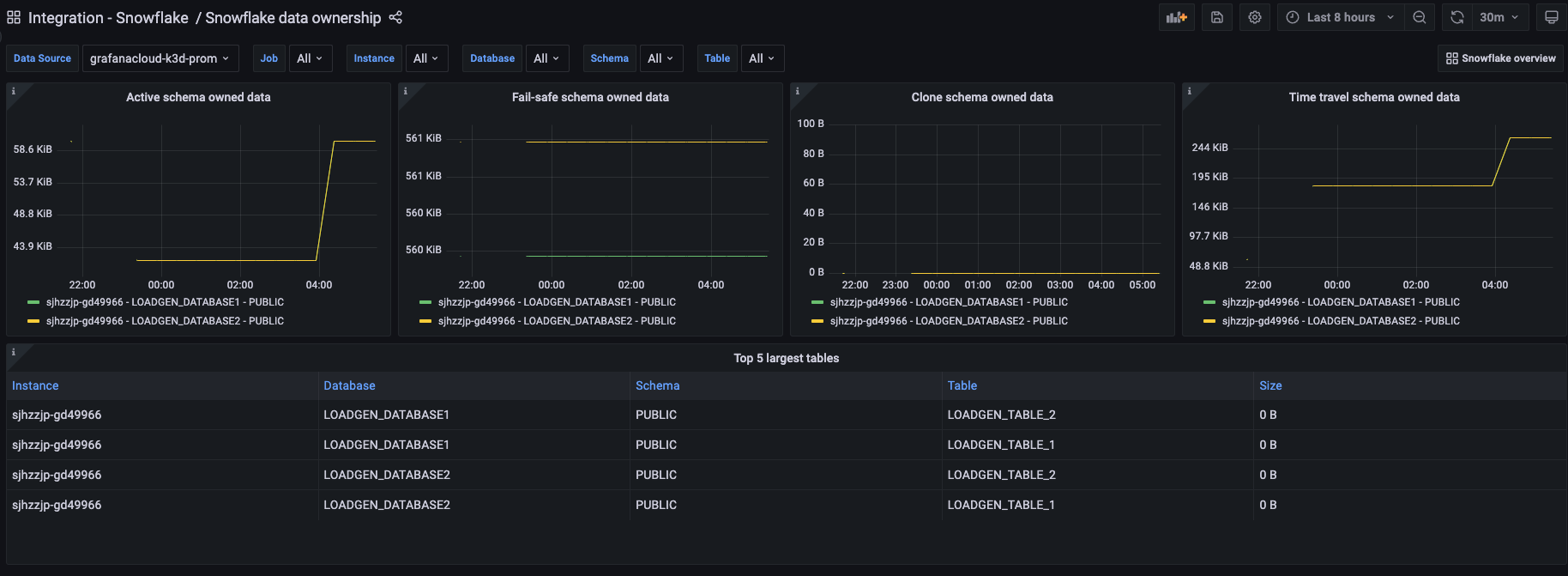
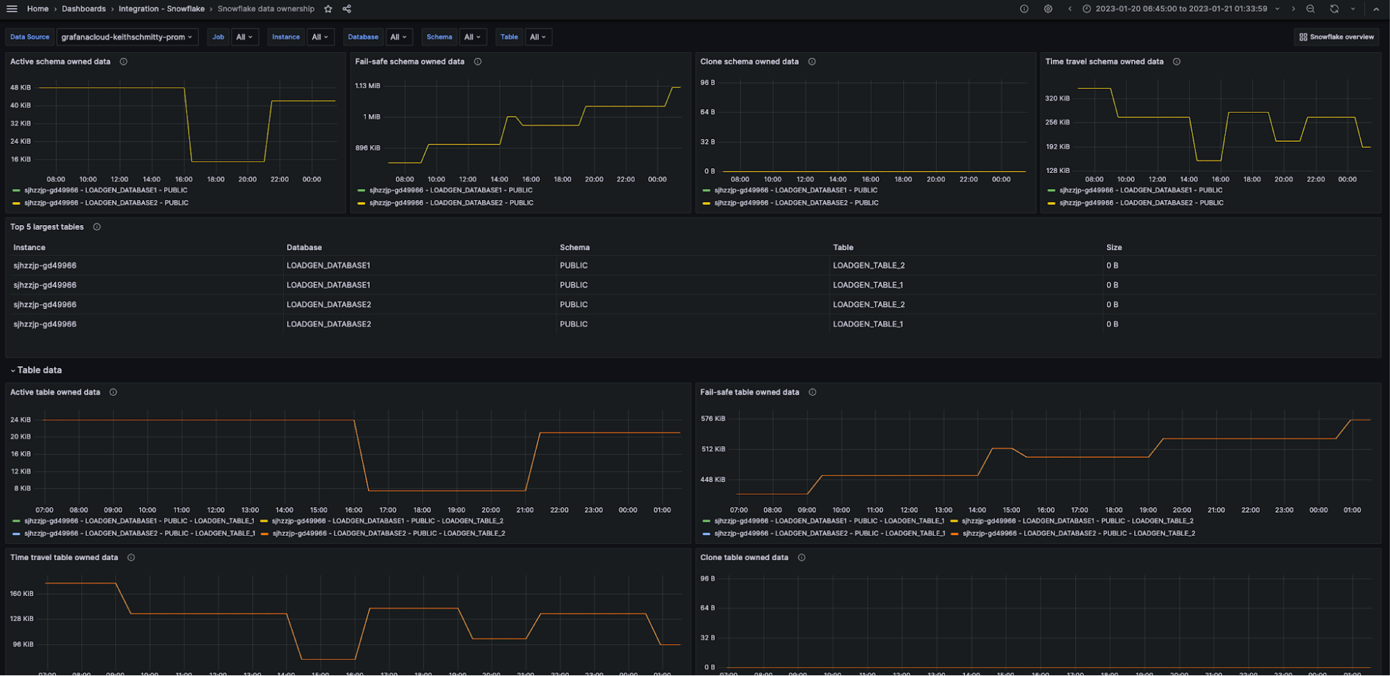
Snowflake 数据所有权仪表盘 (1/2)。
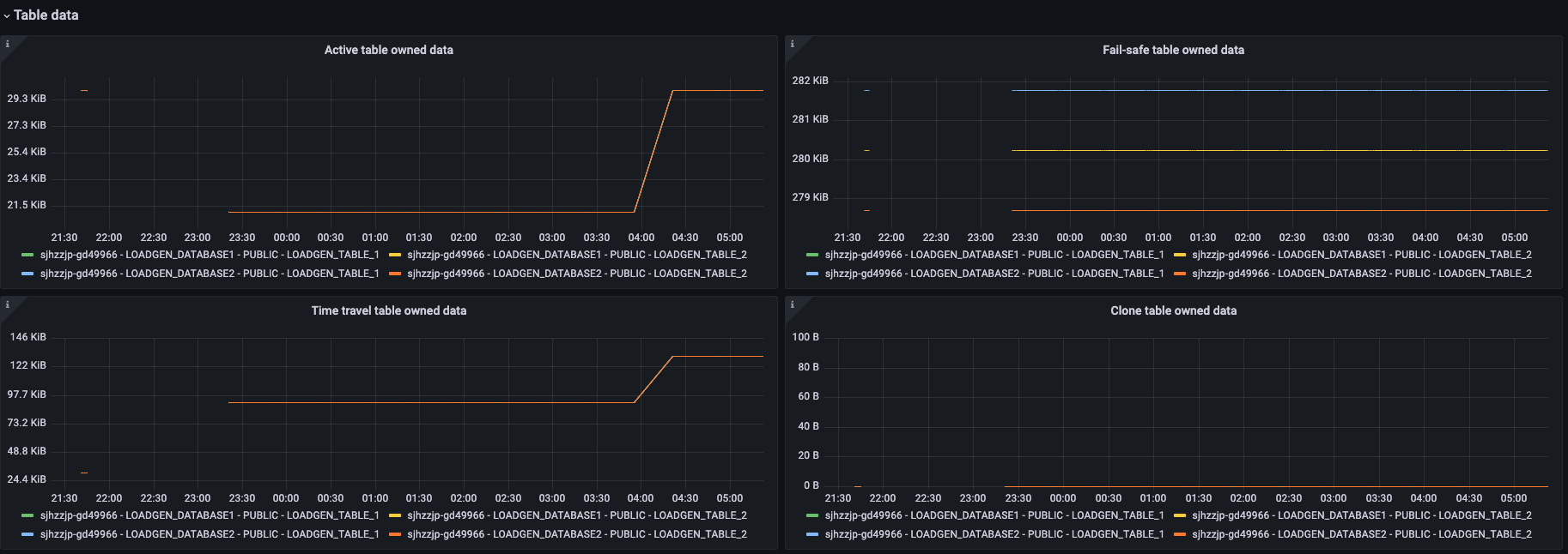
Snowflake 数据所有权仪表盘 (2/2)。
按照这些简单的步骤开始使用
- 创建免费账户 或 联系我们获取 Grafana Enterprise 许可证,以便在您的基础设施上运行。
- 在 Grafana 中将数据源连接到 Snowflake。
- 在 Grafana 中探索并可视化您的 Snowflake 数据!
需要自行管理?
按照这些简单的步骤开始使用
- 创建免费账户 或 联系我们获取 Grafana Enterprise 许可证,以便在您的基础设施上运行。
- 在 Grafana 中将数据源连接到 Snowflake。
- 在 Grafana 中探索并可视化您的 Snowflake 数据!
需要自行管理?
按照这些简单的步骤开始使用
- 前往您的 Grafana 账户门户,立即开始吧!
- 运行一行命令安装 Grafana Agent
- 就这么简单!您将立即看到针对监控 Snowflake 量身定制的预构建 Grafana 仪表盘和告警!
按照这些简单的步骤开始使用
- 安装 Snowflake 插件 开始使用。
- 在 Grafana 中将数据源连接到 Snowflake。
- 在 Grafana 中探索并可视化您的 Snowflake 数据!
按照这些简单的步骤开始使用
- 安装 Snowflake 插件 开始使用。
- 在 Grafana 中将数据源连接到 Snowflake。
- 在 Grafana 中探索并可视化您的 Snowflake 数据!
按照这些简单的步骤开始使用
- 安装 Snowflake 插件 开始使用。
- 在 Grafana 中将数据源连接到 Snowflake。
- 在 Grafana 中探索并可视化您的 Snowflake 数据!
按照这些简单的步骤开始使用
- 创建免费账户 或 联系我们获取 Grafana Enterprise 许可证,以便在您的基础设施上运行。
- 在 Grafana 中将数据源连接到 Snowflake。
- 在 Grafana 中探索并可视化您的 Snowflake 数据!
需要自行管理?







