使用 Grafana 轻松监控 Microsoft SQL Server
使用 Grafana Cloud 的开箱即用监控解决方案,轻松监控流行的关系型数据库 Microsoft SQL Server,该数据库可用于存储和检索数据。Grafana Cloud 永久免费层包含 3 个用户和最多 10k 指标序列,可满足您的监控需求。
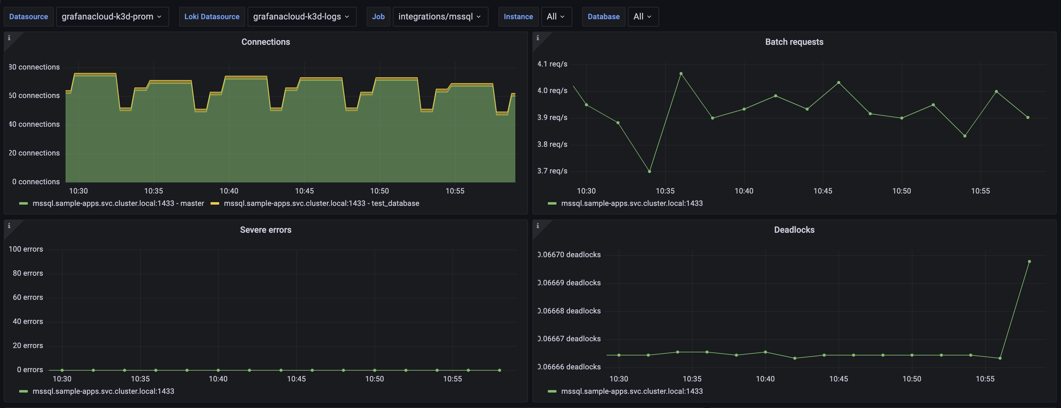
Microsoft SQL Server 概览仪表板 (1/3)。
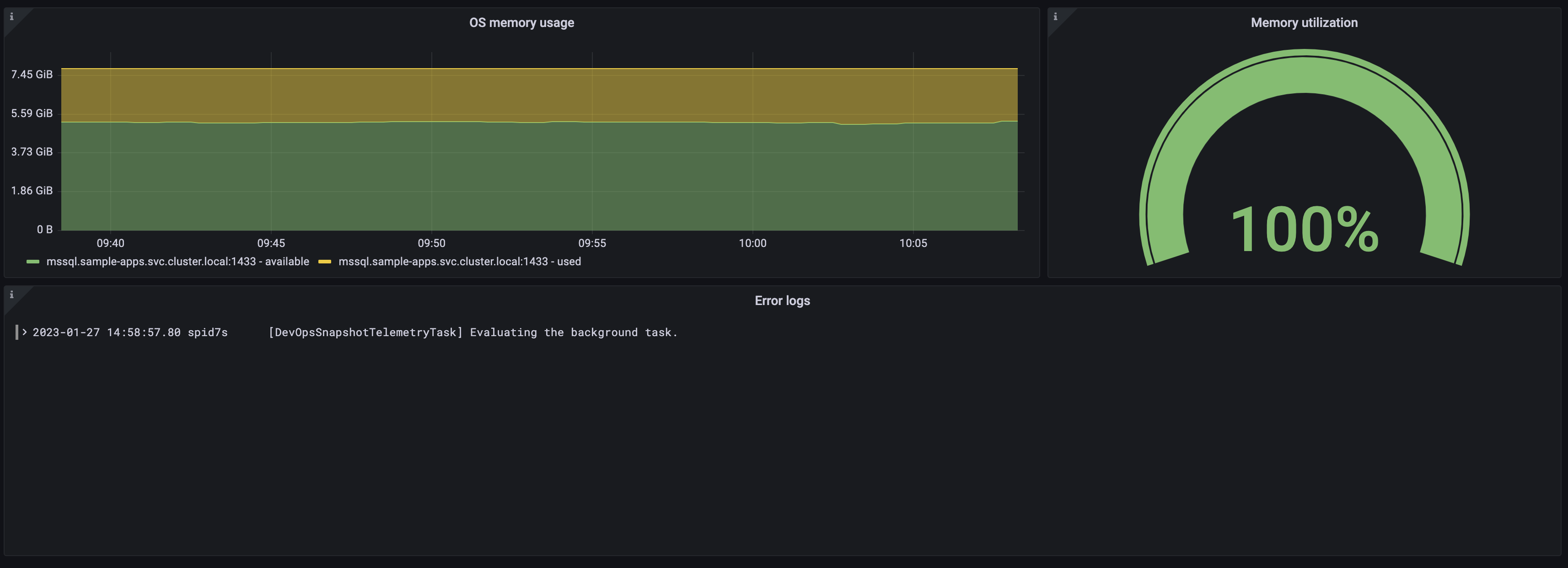
Microsoft SQL Server 概览仪表板 (2/3)。
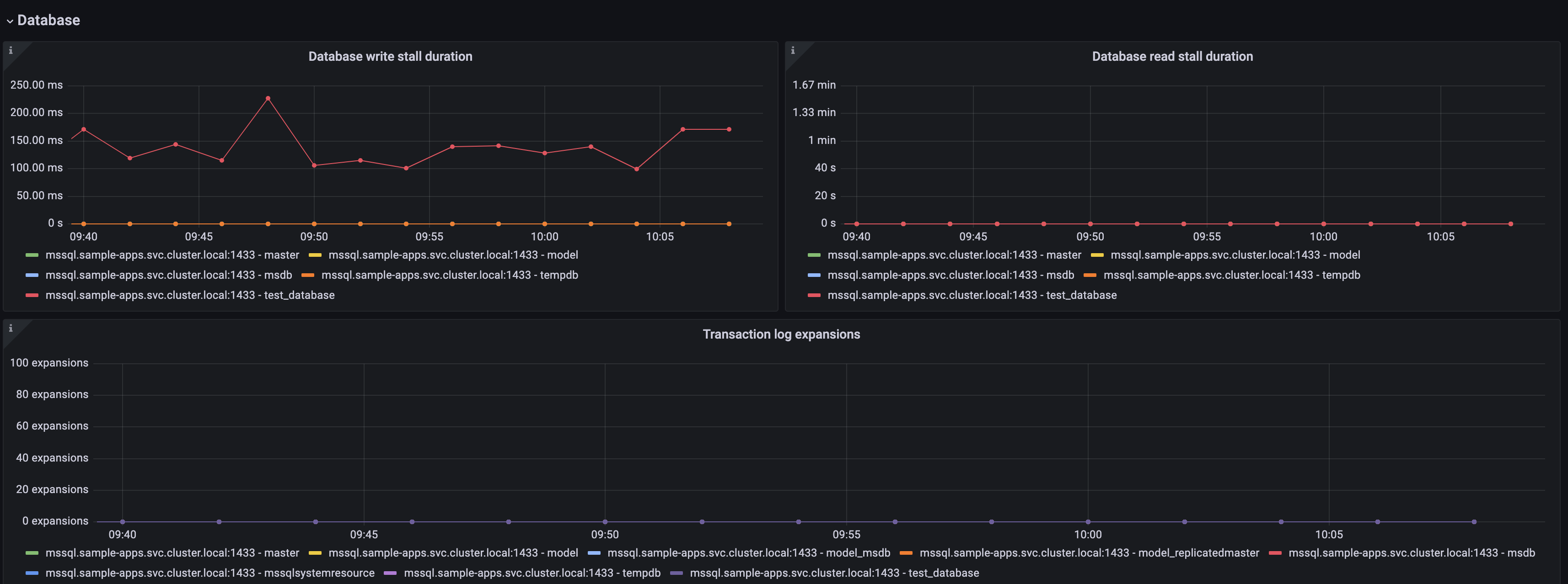
Microsoft SQL Server 概览仪表板 (3/3)。
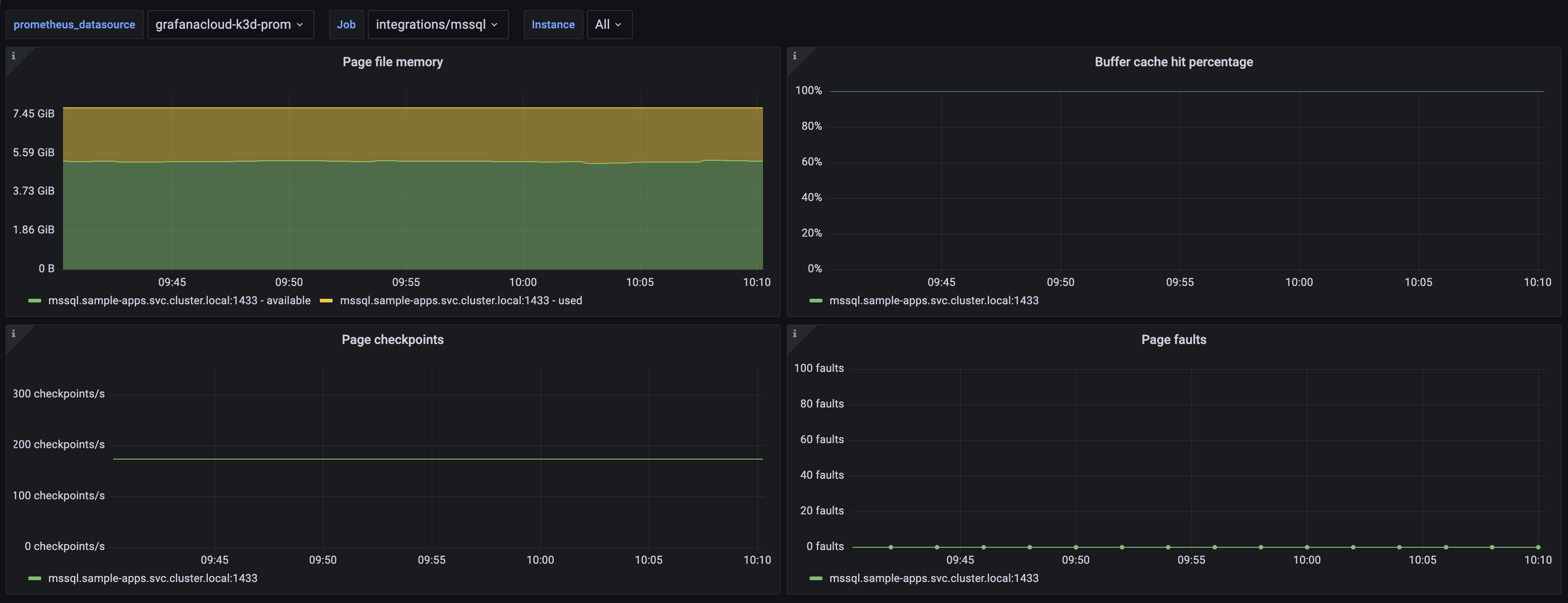
Microsoft SQL Server 页面仪表板。
通过以下简单步骤即可开始使用
- 创建一个免费帐户,或者联系我们获取 Grafana Enterprise 许可证,以便在您自己的基础设施上运行。
- 在 Grafana 中将数据源连接到 Microsoft SQL Server。
- 在 Grafana 中探索并可视化您的 Microsoft SQL Server 数据!
需要自托管?
通过以下简单步骤即可开始使用
- 创建一个免费帐户,或者联系我们获取 Grafana Enterprise 许可证,以便在您自己的基础设施上运行。
- 在 Grafana 中将数据源连接到 Microsoft SQL Server。
- 在 Grafana 中探索并可视化您的 Microsoft SQL Server 数据!
需要自托管?
通过以下简单步骤即可开始使用
- 前往您的 Grafana 帐户门户,立即开始!
- 运行一行命令安装 Grafana Agent
- 就是这样!您将立即看到为监控 Microsoft SQL Server 量身定制的预构建 Grafana 仪表板和警报!
通过以下简单步骤即可开始使用
- 安装 Microsoft SQL Server 插件即可开始使用。
- 在 Grafana 中将数据源连接到 Microsoft SQL Server。
- 在 Grafana 中探索并可视化您的 Microsoft SQL Server 数据!
通过以下简单步骤即可开始使用
- 安装 Microsoft SQL Server 插件即可开始使用。
- 在 Grafana 中将数据源连接到 Microsoft SQL Server。
- 在 Grafana 中探索并可视化您的 Microsoft SQL Server 数据!
通过以下简单步骤即可开始使用
- 安装 Microsoft SQL Server 插件即可开始使用。
- 在 Grafana 中将数据源连接到 Microsoft SQL Server。
- 在 Grafana 中探索并可视化您的 Microsoft SQL Server 数据!
通过以下简单步骤即可开始使用
- 创建一个免费帐户,或者联系我们获取 Grafana Enterprise 许可证,以便在您自己的基础设施上运行。
- 在 Grafana 中将数据源连接到 Microsoft SQL Server。
- 在 Grafana 中探索并可视化您的 Microsoft SQL Server 数据!
需要自托管?




